活体水平AIEgens高效标记胞内分枝杆菌及抗结核新策略
活体水平AIEgens高效标记胞内分枝杆菌及抗结核新策略
【摘要】本研究成功实现了活体水平上AIEgens对胞内分枝杆菌的高效标记及其对宿主细胞感染过程的实时无创连续荧光示踪,且AIEgens的光动力性能

在结核病治疗方面,常规采用的是药物结合治疗的方式。与此同时,科研工作者在阳离子型AIE探针这一领域进行了深入研究,并取得了不少显著成果,这些成果的影响力十分广泛。
结核病治疗方案
目前,世界卫生组织发布的结核病治疗指南明确指出,对于药物敏感型结核病,患者需要接受四种一线药物的联合治疗,并且治疗时间需持续六个月以上。这一治疗方案的设计目的是为了通过多种药物的共同作用,增强治疗效果,并减少耐药性的出现。在临床实际应用中,全球范围内众多结核病患者都按照这一方案进行治疗,这在一定程度上有效控制了病情的发展。
AIE探针调控设计内容

科研人员对阳离子型AIE探针进行了调控设计,分析了不同D-π-A结构对其性能的影响。探针的带电性质和官能团种类,导致其在分子荧光和PDT效果上存在差异。通过精心设计不同结构的AIE探针,有助于我们深入了解其结构和性能之间的关系,这对后续的应用研究具有重大意义。
相关实验数据
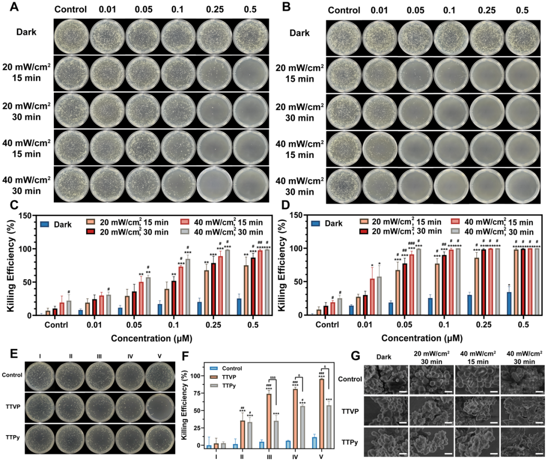
在实验中,我们对TTVP和TTPy在0至0.5微摩尔的不同浓度区间进行了探究。我们测量了它们在不同条件下的状态,例如在光照与无光的环境中。这些数据直接展示了探针在多种环境和浓度中的性能,为深入理解其特性提供了重要参考。
光照条件与相关研究结果
实验中采用了多样的光照条件,包括不同的功率和照射频率。在20 mW/cm²和40 mW/cm²的功率水平上,分别进行了一次或两次,每次持续30分钟的照射。观察发现,不同的光照条件对TTVP和TTPy的影响存在差异,这一发现进一步凸显了光照因素在应用研究中的关键作用。
不同时间点的相关观察
感染发生后,分别在1天、3天、5天和7天对相关情况进行监测。这一过程包括了多种处理方式,例如加入TTVP-M和TTPy-M等。在这些时间点上的监测结果,有助于科研工作者全面掌握相关过程随时间推移的变化趋势。
科研发表成果
相关研究已在某刊物上发表,涉及特定主题。该研究的首位作者或通讯作者贡献显著,在Nat.、J. Am. Chem. Soc.等众多知名学术期刊上发表了160篇SCI论文,其中影响因子超过10的论文达到98篇。这些成就充分展示了该科研团队在该领域的重要贡献和卓越地位。
阅读完这些关于结核病治疗方法及AIE探针的研究资料,你认为哪项研究在未来的应用前景更为广阔?若你赞同本文的观点,不妨点赞并转发一下。