港中深培养全球人才:独特书院制与浙江‘三位一体’招生详解
港中深培养全球人才:独特书院制与浙江‘三位一体’招生详解
其中数学难度不大,和高考前半部分难度差不多,每题3分左右;文科综合比较考察考生的文科基础知识和阅读能力,阅读量大,形式为2分一题的不定项选择题。。但如果取得A等
在浙江,香港中文大学(深圳)的招生政策,给考生预备了两条完全不一样的赛道,这使得好多优秀学生瞧见了弯道超车的契机,还引发了对于传统高考选拔模式的思索。

两种路径并行
香港中文大学(深圳)于浙江省推行的双轨制招生举措,给考生送去了双重保障。其一乃是众人熟知的那种普通高考提前批录取途径,其二则是综合评价招生方式,也就是浙江当地的“三位一体”。此两种方式同时并存着,意味着学子增添了一项 key 的升学抉择。
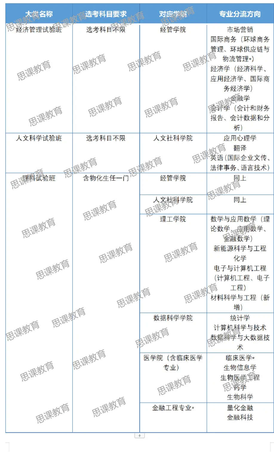
需加以留意的是,经由这两种途径所投放的专业全然相同,将全部22个热门专业都涵盖在内。不管是借助哪种方式得以入学,学生均能进入相同的大类试验班中,热门专业也不存在名额方面的限制,从而保证了评价体系的公平性。
综合评价的核心理念
进行综合评价招生,并非只是单纯地去看高考分数,其核心关键之处在于挑选出综合素质突显的学生,学校期望借助这一机制,寻觅到那些不单单会考试,并且还具备全面能力以及潜力的优秀人才,这打破了仅仅以分数作为唯一评判标准的局面。
校测环节有着别具一格的设计,题目着重去考察学生具备的观察力,还有综合分析能力以及批判性思维。与此同时,中英文的语言运用能力身为考核重点,这和其国际化办学特色存在紧密关联,旨在能够提前筛选出可以适应全英文教学环境的学生,。
显著的分数优势

对于作为考生的人而言,综合评价这一途径最为直接能产生吸引力的地方在于其于分数换算方面所具备的巨大优势,依据官方所给出的公式,学业水平考试的成绩所占比例为10%,校测的成绩所占比例为30%,高考的成绩所占比例为60%,在这样的一种体系情况之下,校测要是多获得1分,从理论上来说是能够在高考过程当中少考大约1.67分的。
更重要的是,要是考生学业水平测试成绩全是A,便能够直接拿到校测的满分225分。这会和其他考生拉开超过80分的综合分差距哟。换算成高考分数的话等同于133分以上呢,这么一来优势特别显著,这给部分学考成绩出色的学生带来了极大便利呀。
更低的入围与录取门槛
针对统招途径而言,“三位一体”这套入围门槛相对较低,最终录取时高考分数平均比统招分数线低大概10分左右。有数据表明,在2020年,处于全省排名3万位次以外位置的学生,却是通过这个途径被成功进行录取的。
此途径针对考生所施行的限制状况更少,它并未规定需要英语单科成绩达至120分以上这种情形,对于那一部分英语能力稍微较为逊色然而综合能力颇为强劲的理科生而言,这属于一种较为有利的状况,它的选科方面所存在的要求也显得更为宽松一些的情况,也就是理科专业仅仅要求考生在物理、化学、生物这三门学科当中任意挑选一门就行的这般状况,这种情况在国内内地高校范围之内是并不常见的。

更高的录取概率
分析实际录取机会,选择“三位一体”途径被录取的可能性更大,因为学校通过该途径投放的招生计划数,远高于普通高考提前批的数额,这使得竞争压力在一定程度上被分流。
并且,这两条路径不存在冲突情况,进而构成了有效的风险对冲。要是考生于“三位一体”选拔之中未能入围,那么依旧能够继续借助普通高考提前批志愿去报考该校,这就相当于拥有了两次尝试机会,如此一来大大增加了考入这所优秀大学的几率。
给考生的策略建议

对如此这般的招生政策,浙江考生得提前去规划。学考成绩相当要紧要命,要尽力争取多拿A,防止出现B等,只因为每个B都会致使综合分被减掉1.5分。有条件的学生能够考虑在考前参与针对性的面试培训,去提升临场表现。
在校测准备阶段,考生要依据自身学科优势挑选恰当的试卷组合,文科综合部分阅读量多、题型灵活,需具备扎实基础与快速信息处理能力,经培训所掌握的面试技巧面向未来申请其他港澳地区高校同样具备实用价值。
就香港中文大学(深圳)于浙江所推行的这般招生政策看过之后,你去考量这“高考成绩 综合测评”的录取模式,它可不可以成为未来顶尖大学挑选人才的主要趋向呢?欢迎于评论区之上分享你的想法 。